
Situation: Lead Delivery & Automation of Legacy Migration to Azure Cloud / Integration of Cross-Environment Data Sources
Task:
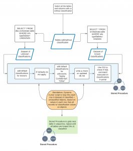
Action/Techniques or Languages Used/Approach:
1) Work with Director of Data Engineering to Design and build an ETL solution for the Supply Chain Data Hub
2) Gather business requirements and needs from Finance Team Stakeholders
3) Build Azure AZ Copy Pipeline using Linux & SQL, integrate data from SQL Server using Shell Scripting
Result: Reduced customer manual burden by 50% saving precious time, $ and attention

